微腔激子极化激元(简称极化激元)是由半导体激子与微腔光子耦合产生的玻色子准粒子,兼具源自激子部分的非线性特性和源自光子部分的较小有效质量特性;与传统激光不同,在激励下无需粒子数反转,而通过散射弛豫形成宏观占据的量子简并态,并表现出自发相干性,即发生极化激元凝聚。这些特性使其成为开发低阈值相干光源的良好选择。然而,目前室温下的极化激元凝聚通常依赖高能量密度的脉冲光激发,尚未实现室温下连续光泵浦操作。
对此,北京大学材料科学与工程学院张青课题组与北京量子信息科学研究院/清华大学熊启华研究团队合作,成功实现了室温连续光泵浦激子极化激元凝聚,阈值低至0.53 Wcm−2,发射线宽低至0.5 meV,且具有高时空相干性;此外,研究揭示了人工势阱相互作用引发能级的超精细分裂,提升激子极化激元寿命,降低凝聚阈值。该研究为开发室温低阈值极化激元非线性器件及激光器件奠定重要基础,以《Room-temperature continuous-wave pumped exciton polariton condensation in a perovskite microcavity》为题发表在《Science Advances》(Sci. Adv. 2025, 11, eadr1652, DOI: https://doi.org/10.1126/sciadv.adr1652)。
该研究首先制备CsPbBr3半导体单晶,并采用聚二甲基硅氧烷(PDMS)印章将其转移至底层分布式布拉格反射镜(DBR)上,随后旋涂聚甲基丙烯酸甲酯(PMMA)间隔层,再沉积顶部DBR以构建微腔(图1A-1B)。在PDMS干法转移过程中单晶表面形成了10纳米左右起伏的表面结构,作为能够捕获极化激元的势阱结构(图1C-1E)。光谱表征发现空腔品质因子达1512(图1F),与激子耦合后通过角分辨反射和荧光光谱观察到高角度下的反交叉特性(图1G-1I),确认了室温下激子−光子强耦合的存在,并基于耦合谐振子模型拟合得到拉比劈裂能Ω为128 meV。在非共振连续光泵浦条件下,微腔的发射特征与脉冲光泵浦激子极化激元凝聚的发射特征一致(图1J)。

图1.具有人工调控局域势阱的半导体微腔。(A-B)半导体微腔示意图;(C)表面原子力显微三维形貌;(D)激光共聚焦显微成像;(E)微腔HAADF-STEM截面图像;(F)空腔反射光谱;(G)微腔荧光和吸收光谱;(H)角分辨荧光和反射光谱;(I)极化激员角分辨极化特征;(J)室温连续光泵浦凝聚与飞秒脉冲光泵浦凝聚对照。
室温角分辨荧光光谱显示,随着泵浦密度的增加,极化激元下支(LPB)基态逐渐被占据,表现出超线性增强的发射强度(图2A-2C)。通过提取0°附近的LPB发射强度,发现当泵浦密度超过凝聚阈值(Pth = 0.53 W cm−2)时,发射强度呈超线性增加(图2D-2E);发射线宽收窄至0.47 meV(图2E);LPB基态峰位出现0.35 meV的蓝移(图2F)。此外,发射光谱展现出两套正交线性偏振特性(图2G-2H),归因于CsPbBr3单晶的面内双折射性质所引起的TM/TE模式在0°方向上的劈裂。因此,基态占据的非线性增长、线宽窄化、峰位蓝移、线性偏振等谱学特征证实激子极化激元凝聚发生。

图2.室温连续光泵浦极化激元凝聚。(A-C)非共振连续光泵浦下角分辨荧光光谱,泵浦密度分别为0.3Pth,1.0Pth和3.5Pth;(D)0°方向发射光谱随泵浦密度演化;(E)凝聚态能量区间内荧光积分强度与线宽随泵浦密度的变化特征;(F)LPB基态峰位蓝移量随泵浦密度的变化特征;(G-H)极化激元凝聚发射的二维伪彩色及极坐标分布图。
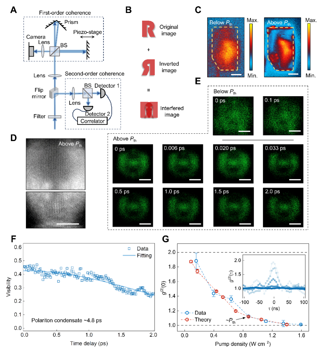
Michelson干涉研究表明(图3A-3B),当泵浦密度超过凝聚阈值Pth时,干涉条纹显现,最大可见度可达到约40%。极化激元凝聚体发射光斑明显坍塌(图3C),局域化区域内出现了清晰的干涉图案(图3D),相干时间为4.8 ps(图3E-3F)。此外,二阶时间相干性测量表明,随着泵浦密度的增加,二阶相关函数g(2)(0)从接近2逐渐下降至接近1(图3G),表明荧光发射从热态到相干态的转变,也为极化激元凝聚提供了直接证据。

图3.极化激元凝聚态时空相干性表征。(A)一阶/二阶相干性测量装置示意图;(B)镜像对称干涉图像示意图;(C)凝聚态与非凝聚态实空间图像;(D)凝聚态Michelson干涉图像;(E)凝聚态Michelson干涉图像;(F)干涉条纹可见度随时间延迟的变化;(G)g(2)(0)值随泵浦密度变化规律。
最后探讨了势阱对室温极化激元凝聚的线宽和阈值的影响机制与规律。通过测量有限尺寸微腔的角分辨荧光光谱,观察到两组能级分离(图4A):一组约4.0 meV,来源于微腔边缘的横向约束;另一组约0.8 meV,源自陷阱中极化激元凝聚体之间的相互作用。势阱在微片表面起到了光子势能作用,导致额外的横向约束,基于双势阱模型的驱动-耗散薛定谔方程可解释该超精细能级(图4B)。通过调节PDMS转移过程中施加的压力,制作了具有不同密度势阱的微腔(图4C-4F)。实验和理论研究表明,势阱间的极化激元相互作用是驱动超精细离散能级生成的关键机制(图4G-4I),此外,势阱对极化激元的凝聚阈值有显著影响,优化势阱构型和空间尺寸能显著提高极化激元散射率,从而有效降低凝聚阈值。

图4.势阱调控极化激元凝聚体发射。(A)微腔沿短边方向TM偏振下的角分辨荧光光谱;(B)基于双势阱模型计算所得角分辨荧光光谱;(C)空间分辨荧光光谱;(D-F)无势阱、少势阱和多势阱半导体表面原子力显微三维形貌;(G-I)对应于(D-F)的角分辨荧光光谱。
北京大学材料科学与工程学院2020级直博生宋杰朋和北京量子信息科学研究院Sanjib Ghosh副研究员为论文共同第一作者。北京大学材料科学与工程学院张青副教授、北京量子信息科学研究院/清华大学物理系熊启华教授为论文通讯作者。北京大学为第一署名单位。研究也得到北京大学物理学院高鹏教授、赵清教授、施可彬教授和澳门大学邢贵川教授的帮助。该工作得到了北京市杰出青年科学基金、国家自然科学基金项目、国家重点研发计划等项目的大力支持。
原文链接:https://doi.org/10.1126/sciadv.adr1652